
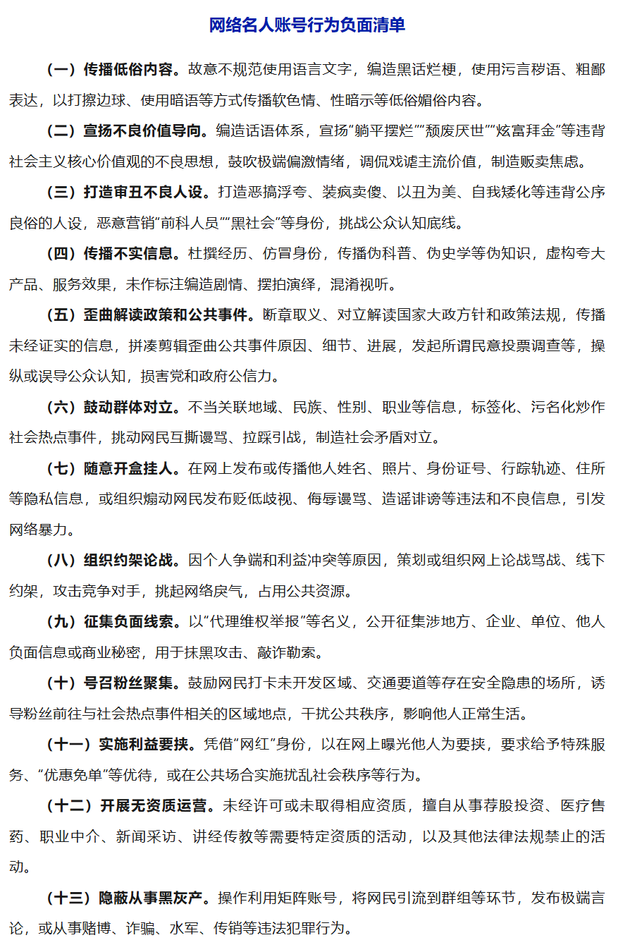
中央网信办发布关于规范网络名人账号行为管理的通知。通知称,网络名人账号粉丝数量大、社会关注度高,在互联网上有较强影响力和示范效应。为加强网络名人账号常态化管理,引导其自觉规范网上行为,防范不当网络言行造成负面影响,中央网信办制定了网络名人账号行为负面清单,对行为边界作出明确规定。各网站平台要认真落实法律法规要求,以及《网络信息内容生态治理规定》《互联网用户账号信息管理规定》《关于加强“自媒体”管理的通知》等相关规定,对照负面清单,严格落实主体责任,进一步健全涉及网络名人账号管理的社区规则、用户协议,依法依约加强对网络名人账号发布信息、直播互动、开设话题等行为管理,引导网络名人账号运营者合理使用影响力,规范网上言行。各地网信部门要履行属地管理责任,强化指导监管,督促相关网站平台做好网络名人账号行为规范管理工作。

抖音:禁止非财经认证账号发布财经专业内容抖音:禁止非财经认证账号发布财经专业内容
140 12-16 12:33
从船级社到ISO9004,这些标准如何走向全球化应用标准的形成,实际上是由工程师、市场和政府所组成的三角关系决定的。
5 96 11-21 14:32
壹快评丨严防智能行驶隐私沦为可售卖商品一方面个人要增强防范意识,另一方面要加快标准制定和法规完善。
158 10-14 21:37
娃小宗已注册账号娃小宗已注册账号
18 10-11 08:04
整治港险转介乱象,香港保监局新规剑指跨境灰色产业链一条横跨两地的灰色转介产业链日益猖獗。
173 09-29 20:44 一财最热 点击关闭盛多网提示:文章来自网络,不代表本站观点。